热点新闻
实验中心
当前位置: 公司首页>>实验中心>>正文
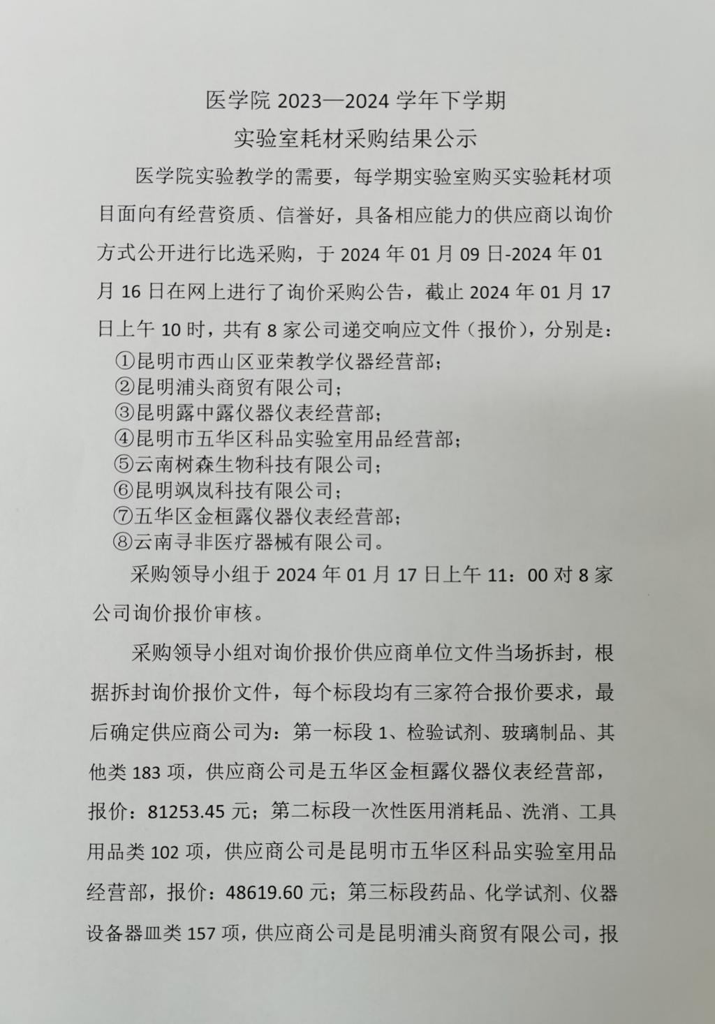
2026年世界杯官网2023-2024学年下学期实验室耗材采购结果公示
2024-01-17 12:45 宁海涛    (点击: )



关闭窗口

版权所有:2026年国际足联世界杯(FIFA World Cup)-官网平台
公司地址:云南省昆明市 昆明经济技术开发区 浦新路2号 邮政编码:650214
联系电话:0871- 65036573  
传真:0871- 65036573

ICP备案号:滇ICP备15002642号-1 云教ICP备1105008号  公安备案号53019102000011